Skip to content

Munja LST

A Liquid Staking Protocol for MITO tokens

Munja LST allows users to stake MITO/tMITO tokens and receive liquid tokens in return. Users can earn staking rewards while freely using their tokens.

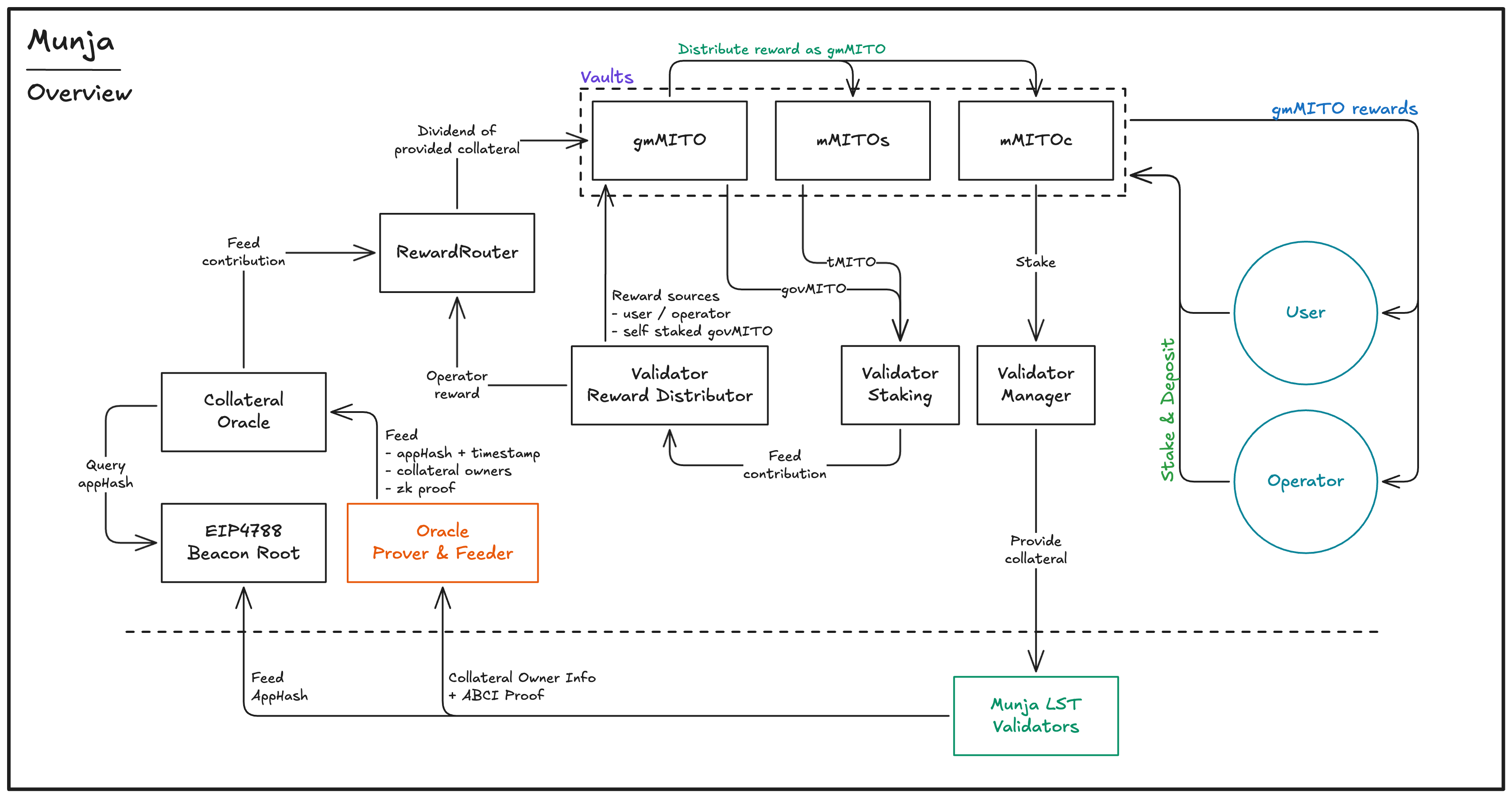
OverviewOverview

Core Components

Vaults

VaultUnderlyingReceiveExchange Rate
mMITOcWMITOmMITOcVariable (slashing risk)
mMITOstMITOmMITOsFixed 1:1
gmMITOgovMITOgmMITOVariable (compounding)

Reward System

All rewards are distributed as gmMITO through a unified reward pipeline:

Reward SystemReward System
// mMITOc: Collateral dividend
RewardRouter.claimRewards() → gmMITO
 
// mMITOs: Validator rewards
ValidatorRewardDistributor → gmMITO
 
// gmMITO: Auto-reinvestment
gmMITO.compound() → Exchange rate ↑

Oracle

The mMITOc Vault uses a ZK Oracle (Collateral Oracle) to track validator collateral state on the Cosmos chain:

Quick Start

Choose Your Vault

Select based on your risk preference:

Risk ToleranceRecommended Vault
LowmMITOs
MediumgmMITO
HighmMITOc

Deposit Assets

// mMITOc
mMITOc.deposit(amount, receiver);
 
// mMITOs
mMITOs.stake(validator, amount);
 
// gmMITO
gmMITO.deposit(amount, receiver);

Earn Rewards

Rewards accumulate automatically. Claim gmMITO anytime via claimRewards().

Withdraw (7-14 days)

Request withdrawal → Wait → Claim with WithdrawalNFT.

Documentation